안녕하세요.
저는 현재 맥북air m1 (클램쉘 모드 기준)과 데스크탑PC
이렇게 2대의 컴퓨터를 사용 중인데요. 선이 너무 많고 책상이 뭔가 번거로운 것 같아서 어떻게 하면 더 좀 간편하게 사용할 수 있을까? 해서 셋팅을 한번 고민해보고 있습니다.
기존 PC셋팅
우선 기존에 사용 중인 환경은 아래와 같습니다.
ㅇ 동시사용X : 데스크탑과 맥북, 2개의 PC를 동시에 사용하지 않습니다. 한번에 하나만 사용 합니다.
ㅇ 인터넷 사용
- 데스크탑:게이밍용으로 사용해서 유선랜 으로 연결
- 맥북 : 와이파이를 잡아서 이용
ㅇ 모니터 연결 - 1대만 사용 중(듀얼 아님): LG 4K, 선더볼트 단자 있으며 썬더볼트 케이블로 충전 지원 모델
- 데스크탑 : DP to DP 케이블로 연결 중
- 맥북 : 썬더볼트 C to C 로 연결
ㅇ 사운드
- 데스크탑 : 데스크탑 - C toC - DAC - 보스 컴패니언2
- 맥북 : 맥북 - c to c - 오디오인터페이스 - 보스 컴패니언2
이렇게 셋팅을 해서 사용하고 있는데요.
그림으로 한번 보는게 가장 직관적이겠죠.

우선 특이한점은 오디오인터페이스와 DAC 라는 사운드 관련 물건을 2개나 쓰고 있다는 건데요. 기존에 원래 DAC를 쓰다가 기타를 좀 치면서 필요한 것 같아서 오인페를 추가로 들인 거였는데 막상 써보니까 1년에 채 2번도 사용을 안하더라고요.
그래서 오디오인터페이스를 당근으로 보내주기로 마음 먹고 실제로 당근에 올린지 이틀만에 팔려서 지금은 없어져버렸습니다.
오디오인터페이스를 없애고
DAC 하나만으로 구성해보기
그래서 오디오인터페이스를 보내주고 DAC 하나로만 선을 연결해보려고 했고요.
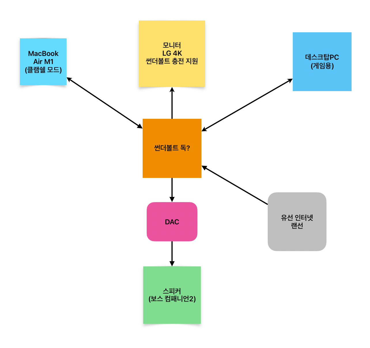
그리고 왠지 어차피 이왕 유선랜을 끌어다 쓰고 있는거 유선랜도 어떻게 같이 공유할 수 있지 않을까? 라고 하면서
아래와 같은 구상을 해봤는데요.

위와 같은 구상의 문제점은 일단
1. DAC의 입력은 USB-C Type 단자 1개만 존재한다.
2. 썬더볼트 독을 저렇게 쓰면 사실 선이 줄어든게 아닌 것 같다.
그래서 다시 좀 더 구체화 시켜서

이렇게 한번 그려봤는데요.
일단 그냥 그림으로만 봐도 딱 확실하게 깔끔해진 모양새를 갖췄습니다.
근데 여기서 문제는 이제 데스크탑PC는 썬더볼트 단자가 없다. 였습니다. ㅠㅠ
그러니까 썬더볼트 독을 들여도 데스크탑은 결국 기존 방식대로 써야하는거니까 그 비싼 물건을 들이는 의미가 없더라고요.
아니? 모니터 뒤에도 단자가 더 많이 있는데
이건 허브로 사용 가능?!

계속 해서 확인해 보는 중, 모니터 뒤에 USB 단자들이 제법 많이 있다는 것을 확인했습니다.
그리고 검색을 해본 결과 해당 단자들을 통한 기기 연결은 모니터를 허브 처럼 사용한다고 하더라고요?
그러니까 맥북 - 라이트닝 - 모니터 - A to C - DAC 를 연결하면 된다?
-> 됩니다. 저렇게 연결을 하니까 맥북이 DAC를 연결된 장치로 인식을 하고 실제로 출력도 나가더라고요.
그래서 오! 그럼 당연히?! 하고 데스크탑도 될 줄 알았는데요.
썬더볼트가 그냥 대단한건지 Dp to Dp로 연결된 케이블로는 DAC를 인식할 수 없었습니다.
추가로 그렇다면 데스크탑과 모니터를 그냥 1:1 USB를 바로 연결하면 DAC까지 인식이 되지 않을까? 라는 생각에 그것도 한번 해봤는데 그렇게는 인식이 안됬습니다.
갑분 맥미니 구매
그래서 그렇게 계속 셋팅을 고민하다가 갑분 “맥미니”를 구매했습니다.
맥미니를 구매한 이유는 사실 맥북을 클램쉘 모드로 연결할 때 종종 발생하던 문제 때문이었는데요.
맥북 클램쉘 모드의 문제
1. 기존 방식 때는 모니터와 연결 + 오인페와의 연결, 즉 2개의 케이블을 꽂았다가 뺐다가 해야 한다. -> 번거롭고 귀찮음
2. 그렇게 2개 포트를 쓰는데 맥북 에어는 2개 포트가 끝이라서 클램쉘 모드를 사용하면 외장SSD 등을 사용할 수 없다.
3. 사실 이게 가장 큰 문제였는데요.
클램쉘 모드로 연결을 하고 키보드, 마우스의 전원을 키면 종종 해당 기기의 사용을 허락하겠냐는 알림창이 뜹니다.
그리고 이 창에서 허용을 눌러줘야 키보드 마우스를 사용할 수 있는데요. 결국 맥북을 다시 열어줘야 하는데 클램쉘로 쓰겠다고 이미 다 닫은 맥북을 다시 열어서 허용을 누르고 다시 또 닫아서 거치대에 꽂고 선도 다시 연결해야하는데 또 그게 2개고? 이 상당히 귀찮았습니다…

그래서 일단은 처음에 셋팅을 변경한 이유에서는 한가지만 달성했지만 현재 셋팅은 위와 같이 되었습니다.
ㅇ 맥미니
1. 맥미니 - 모니터 : 썬더볼트
2. 모니터 - DAC : USB A to USB C
ㅇ 데스크탑
1. 데스크탑 - 모니터 : Dp to Dp
2. 데스크탑- DAC : A to C
DAC 에 들어가는 단자의 경우 컴퓨터가 바뀔 때마다 선을 꽂았다가 뽑아줘야 하는 문제가 여전히 남아 있긴 합니다만
데스크탑은 게임을 할 때만 사용하는데 전 게임을 잘 안해서 우선은 이 정도 셋팅까지만 정리를 해봤습니다.
KVM 또는 KM 스위치를 사용하면 좀 더 편하게 될 것 같기도?? 한데 선을 줄이려고 시작했던게 오히려 더 늘어나는 것 같아서 좀 더 연구를 해봐야겠습니다. ㅎㅎ

#맥미니 #맥북 #데스크탑 #컴퓨터2대사용 #컴퓨터2대 #모니터 #데스크셋팅 #데스크테리어 #컴퓨터셋팅 #MACBOOK #MacMini #Mac #DESK #DESKTERIOR #클램쉘모드
'개발LOG' 카테고리의 다른 글
| 챗봇_한국어 챗봇 프레임워크 Kochat 소개 (2) | 2024.07.19 |
|---|---|
| [컴퓨터 공학 기초 강의] 혼자 공부하는 컴퓨터 구조+운영체제 (1) | 2024.07.10 |
| 맥, 맥북, 아이패드에서 한글 사용하기 - 편집까지 가능 (2) | 2024.03.15 |
| jstl _ <c:out> 을 사용하는 이유와 XSS(크로스 사이트 스크립팅) (0) | 2023.04.04 |
| [Oracle] Where 절에서 CASE.. WHEN.. THEN 사용하기 (1) | 2022.09.27 |